
详细产品说明
| 标签速度: | 20-200pcs / min(取决于标签的长度和瓶子的厚度) | 厚标签对象: | 20-200毫米 |
|---|---|---|---|
| 物件高度: | 30-200毫米 | 标签高度: | 15-110毫米 |
| 标签长度: | 25-300毫米 | 标签辊内径: | 76毫米 |
| 标签辊外径: | 300毫米 | 电源供应: | 220V 50 / 60HZ 0.75KW单相 |
| 机器重量: | 150公斤 | 机器尺寸: | 1600(长)* 550(宽)* 1600(高)mm |
| 关键字: | 平面标签贴标机 | 模型1: | HAP200 |
| 模型2: | HAP300 |
平面自动贴标机,SUS304不锈钢经济型自动上下贴标机
应用:
自动平面标签贴标机,SUS304不锈钢经济型自动顶部和侧面贴标机,适用于各种平面物体,例如食品,化学药品,药品,化妆品,文具,CD光盘,纸箱,盒子和各种油壶等。自动顶部和侧面贴标机用于平面侧面贴标。经济型自动顶部和侧面贴标机适用于:

特征:
- 主体由SUS304不锈钢和高级铝合金制成。
- 贴标头由日本进口的先进步进电机驱动。
- 所有的魔眼都是日本制造的先进光电探测器。
- PLC控制系统配备人机界面,包括60组存储单元。
- 贴标位置和高度可调。
- 运输高度可以根据生产线的高度进行调整。
- 能够连接输送机和生产线
- 透明标签监视器可供选择。
外观图:

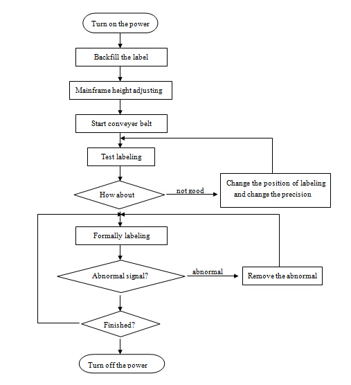
操作流程图:

电路原理图:

包装和运输:
1. 港口:上海
2. 包装细节:木箱出口包装
3. 交货细节:通常在收到付款后12-15天
常问问题:
1)。标签展示架
原因:贴标输出速度过高,或流水线速度过低
解决方案:减慢标签输出速度或加快装配线速度(瓶子移动速度)。
2)。标签显示乱抛垃圾
原因:
①犁板不平;
②剥离板边缘与瓶盖不平行;
③标签压得太轻
解决方案:
①更换犁板,
②调整使剥离板的边缘与瓶子的盖子平行,
③正确撞击标签带。
标签: 平面贴标机,盒贴标机









