
详细产品说明
SUS304伺服电机自动圆瓶贴标机PLC控制
应用
该伺服电机自动包装贴标机适用于食品,化工,制药,化妆品,文具,CD光盘,纸箱,盒子和各种油壶等各种扁平物体。自动包装贴标机适用于

特征
| 操作方式 | PLC控制系统使贴标机易于操作 |
| 材料 | 贴标机主体由SUS304不锈钢制成 |
| 组态 | 我们的贴标机采用著名的日本,德国,美国,韩国或台湾品牌零件 |
| 灵活性 | 客户可以选择添加打印机和打码机;可以选择是否与Converyer连接。 |
技术参数

| 名称 | 自动包装贴标机 |
| 贴标速度 | 60-300个/分钟 |
| 物体高度 | 25-95毫米 |
| 物体厚度 | 12-25毫米 |
| 标签高度 | 20-90毫米 |
| 标签长度 | 25-80毫米 |
| 标签辊内径 | 76毫米 |
| 标签辊外径 | 350毫米 |
| 贴标精度 | ±0.5毫米 |
| 电源供应 | 220V 50 / 60HZ 2KW |
| 打印机耗气量 | 5Kg / m2(如果加上编码机) |
| 贴标机尺寸 | 2500(长)×1250(宽)×1750(高)mm |
| 贴标机重量 | 150公斤 |
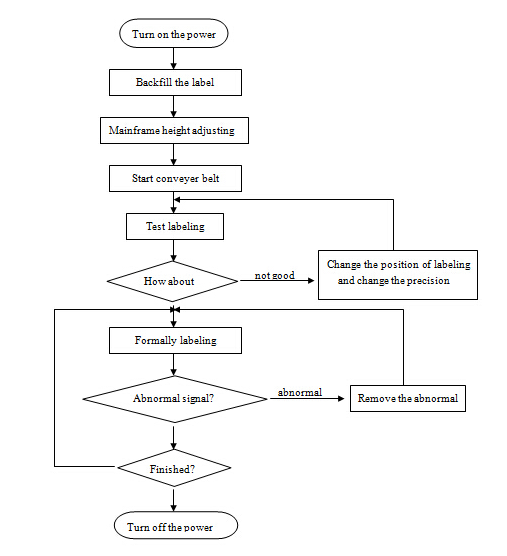
运行流程图

电路原理图

详细显示

包装与运输

· 港口: 上海
· 包装细节: 木箱出口包装
· 交货细节: 通常在收到付款后12-15天
相信我们, VKPAK ,您的好选择!快速回应您的要求!
我们的服务
1.根据您的特定标签要求为您提供专业的标签解决方案。
2.下订单后为您提供高质量的贴标机。
3.尽量缩短交货时间以满足您的需求。
4.收到我们的机器后,为您提供终身免费的技术支持。
常问问题
1.您拥有哪种贴标机?
尊敬的客户,我们拥有用于圆形容器和平坦表面的自动和半自动贴标机。一些模型用于一个标签,另一些模型用于两个标签,甚至更多。我们可以根据您的特定贴标情况设计机器。
因此,请随意向我们发送您的标签要求,我们将为您提供令人满意的标签解决方案。
2.可以加装打码机打印日期和批号吗?
是的,您可以选择添加编码器以打印所需的字母和编号。
它是热邮票,最多可以打印三行。
3.我们应该提供什么信息来检查合适的型号?
请向我们发送您的容器和标签以及容器和标签尺寸的图片。
请尽可能告诉我们您使用哪种标签。 (例如,无论标签是成卷还是成片的,都可以使用自粘性,可胶水,热胶水等。)然后,我们将让您检查合适的型号。
标签: 工业贴标机,玻璃瓶贴标机









